Brotkrümelnavigation

Corporate Governance

2.3  Corporate Governance
2.3.1 Organisation

Die TVS ist eine öffentlich-rechtliche Anstalt des Bundes mit eigener Rechtspersönlichkeit. Ihr Auftrag, die Organisationsform und ihre Organe sind im Kapitel 2a EBG geregelt. Sie ist in ihrer Organisation und Betriebsführung selbständig und führt eine eigene Rechnung. Als dezentrale Einheit der Bundesverwaltung ist sie dem Eidgenössischen Departement für Umwelt, Verkehr, Energie und Kommunikation UVEK angegliedert. Die gesetzlichen Organe sind der Verwaltungsrat, die Geschäftsleitung und die Revisionsstelle. Als Revisionsstelle für die Geschäftsjahre 2021 bis 2024 hat der Bundesrat die Firma Gfeller und Partner AG, Bern, gewählt.

Die TVS ist nicht gewinnorientiert. Sie finanziert sich über Gebühren der ISB, für welche sie als unabhängige Institution die für den Netzzugang wesentlichen Funktionen diskriminierungsfrei ausübt. Diese Gebühren decken den budgetierten Aufwand der TVS.

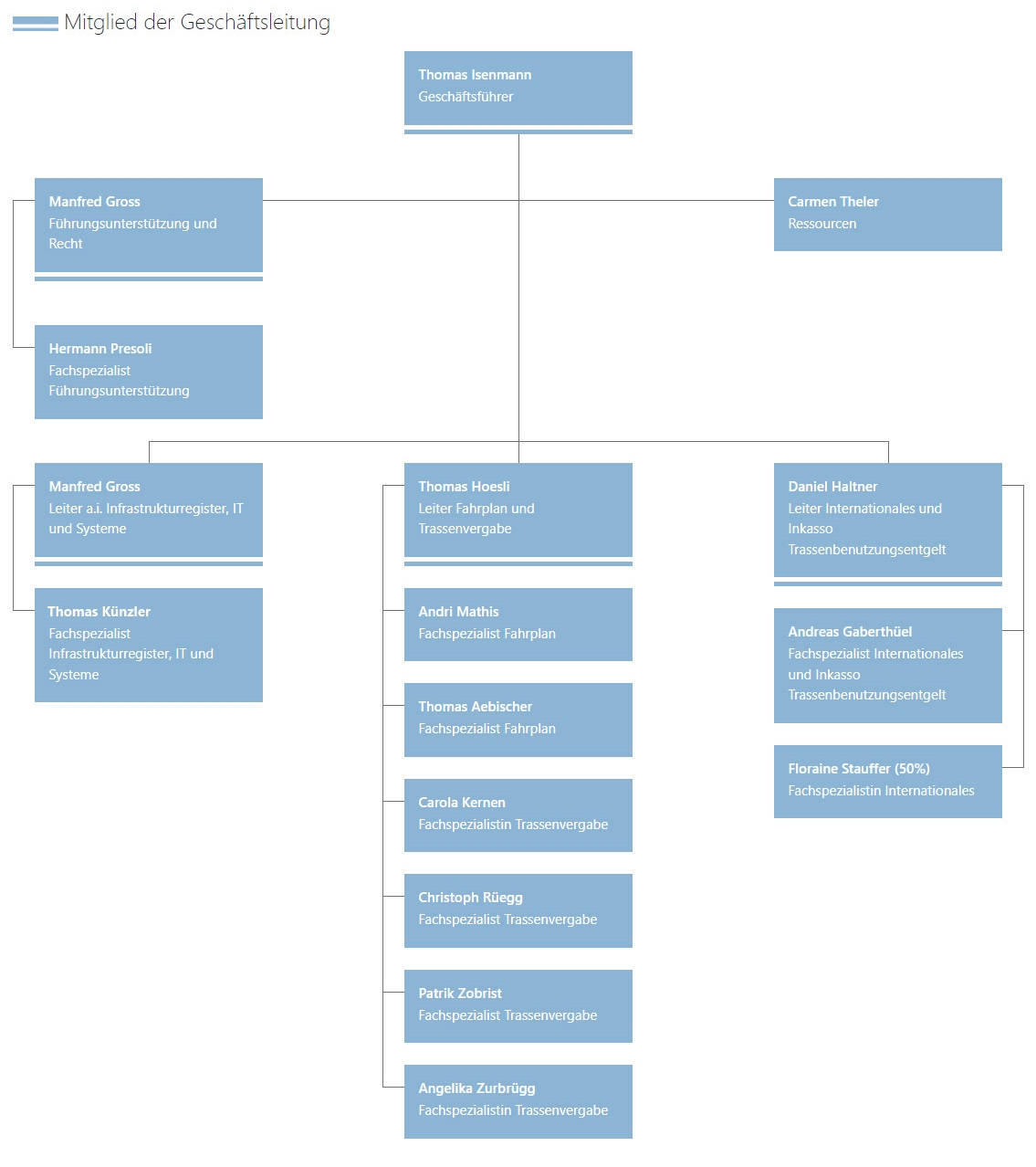
Die TVS ist gegliedert in die drei Geschäftsbereiche

  • Fahrplan und Trassenvergabe;
  • Internationales und Inkasso Trassenbenutzungsentgelt;
  • Systeme, IT und Eisenbahn-Infrastrukturregister

und die zwei Supportbereiche

  • Führungsunterstützung und Recht;
  • Ressourcen12.

Der Geschäftsführer, die Bereichsleiter "Fahrplan und Trassenvergabe" und "Internationales und Inkasso Trassenbenutzungsentgelt" sowie der Leiter "Führungsunterstützung und Recht" / Leiter a.i. "Systeme, IT und Eisenbahn-Infrastrukturregister" sind Mitglieder der Geschäftsleitung. Die Leiterin des Supportbereichs "Ressourcen" wird bei allen die Finanzen und das Personal betreffenden Geschäftsleitungsentscheiden mit einbezogen.

Organigramm der Schweizerischen Trassenvergabestelle

2.3.2 Verwaltungsrat

Der Verwaltungsrat ist das oberste Leitungs- und Kontrollorgan der TVS und für die strategische Führung der TVS verantwortlich. Entsprechend Artikel 9h EBG besteht er aus fünf bis sieben Mitgliedern, die vom Bundesrat gewählt werden. Der Bundesrat bestimmt auch die Präsidentin oder den Präsidenten. Die Wahl erfolgt für eine Amtsdauer von vier Jahren. Eine Wiederwahl ist für zwei weitere Amtsperioden möglich.

Per 31.12.2021 setzt sich der Verwaltungsrat aus fünf Mitgliedern zusammen:


Urs Hany (Präsident)

Dipl. Bauingenieur HTL/SIA
Verwaltungsrat Greuter AG, alt Nationalrat

Alexander Stüssi (Vizepräsident)

lic.iur.
Geschäftsführer römisch-katholische Gesamtkirchgemeinde Bern

Claudio Blotti


Ökonom
Direktor Ferrovie Autolinee Regionali Ticinesi (FART)

Claudia Demel

Dipl. Verkehrsökonomin
Leiterin Besucherdienst Kunstmuseum Basel


Isabelle Oberson Clementi

lic.iur, LLM europäisches Recht

 

Kennzahlen

Anzahl Mitglieder: 5  
Anteil der Geschlechter männlich: 3 (60%)
  weiblich: 2 (40%)
Landessprachen: Deutsch: 3 (60%)
  Französisch: 1 (20%)
  Italienisch: 1 (20%)
Durchschnittsalter der VR-Mitglieder per 31.12.2021: 53,8 Jahre  

 

Die Aufgaben des Verwaltungsrats sind in Artikel 9i EBG festgelegt. Insbesondere erarbeitet er die strategischen Ziele und legt diese dem Bundesrat zur Genehmigung vor. Er erstellt jährlich zuhanden des Eigners einen Geschäftsbericht mit revidierter Jahresrechnung und Lagebericht, wählt die Geschäftsführerin oder den Geschäftsführer (vorbehältlich der Genehmigung durch den Bundesrat) sowie auf Antrag des Geschäftsführers die weiteren Geschäftsleitungsmitglieder, beaufsichtigt die Geschäftsleitung und verabschiedet das Budget der TVS.

Der Verwaltungsrat konstituierte sich bereits im Mai 2020. In diesen vorbereitenden siebeneinhalb Monaten wählte er die Geschäftsleitungsmitglieder, erliess die Personalverordnung der TVS sowie die strategischen Ziele für die Periode 2021-24 zur Genehmigung durch den Bundesrat und verabschiedete das Organisationsreglement sowie den Verhaltenskodex.

Im Berichtsjahr tagte der Verwaltungsrat drei Mal. Zusätzlich fasste er drei Beschlüsse auf dem Zirkularweg. Im Rahmen seiner Funktion als oberstes Leitungsorgan der TVS genehmigte er insbesondere die Eröffnungsbilanz der TVS und die Aufträge für die Fahrplanerstellung an die ISB. Zudem erliess er das Spesenreglement, das Kommunikationskonzept und die personalpolitischen Grund­sätze der TVS. Er genehmigte den Risikobericht und verabschiedete das Budget 2022 inklusive Mittelfristplan 2023-25.

Interessenbindungen

Der Verwaltungsrat trifft die organisatorischen Vorkehrungen zur Verhinderung von Interessenkonflikten sowohl für sich selbst wie auch für die Mitarbeitenden. Der Verhaltenskodex der TVS ist auf der Homepage (Links und Dokumente) publiziert.

Die Interessenbindungen der vom Bundesrat gewählten Verwaltungsratsmitglieder sind im Verzeichnis der Bundeskanzlei gemäss Artikel 8k RVOV13 publiziert.
 

2.3.3 Geschäftsleitung

Gemäss Artikel 9i EBG ernennt der Verwaltungsrat unter Vorbehalt der Genehmigung durch den Bundesrat die Geschäftsführerin oder den Geschäftsführer der TVS sowie auf Antrag der Geschäftsführerin oder des Geschäftsführers die übrigen Mitglieder der Geschäftsleitung.

Die Geschäftsleitung der TVS setzt sich aus den folgenden vier Mitgliedern zusammen:




Thomas Isenmann
Geschäftsführer
                                                                                                                 



Manfred Gross
Mitglied
 



Daniel Haltner
Mitglied
 



Thomas Hösli
Mitglied
 

Zu allen finanz- und personalrelevanten Traktanden wird die Verantwortliche "Ressourcen" mit einbezogen.

Die Geschäftsleitung ist das operative Organ der TVS. Sie nimmt die in Artikel 9j Absatz 2 EBG festgelegten Aufgaben und Verantwortlichkeiten wahr. Insbesondere führt sie die Geschäfte, erlässt die Verfügungen, erarbeitet zuhanden des Verwaltungsrats die Geschäftsplanung und den Voranschlag sowie weitere Entscheidungsgrundlagen und erfüllt die Aufgaben, die nicht einem anderen Organ zugewiesen sind.
 

2.3.4 Personal

Personalkennzahlen

Per 31. Dezember 2021 waren 15 Mitarbeitende, verteilt auf 14,5 Vollzeitstellen, bei der TVS tätig.

Die Arbeitsverhältnisse der Geschäftsleitung und der übrigen Mitarbeitenden richten sich nach dem Bundespersonalgesetz (BPG)14 sowie der Verordnung über das Personal der Schweizerischen Trassenvergabestelle (PVO-TVS)15 und subsidiär dazu der Bundespersonalverordnung (BPV)16. Die Mitarbeitenden sind öffentlich-rechtlich angestellt.

Die TVS ist angewiesen auf erfahrene Fachspezialistinnen und Fachspezialisten. Das Durchschnittsalter beträgt per 31.12.2021 49,8 Jahre.

Die TVS akquiriert ihr Personal hauptsächlich von den schweizerischen Bahnunternehmen. Der Anteil weiblicher Mitarbeitender beträgt 26,7%. Dies liegt zwar unter den Zielwerten des Bundes, jedoch über den Werten des für die Akquirierung relevanten Arbeitsmarktes der Schweizer Bahnunternehmen.

Im Jahr 2021 gab es keine Personalaustritte. Eine Kündigung per Ende Januar 2022 ersetzte die Geschäftsleitung durch eine französischsprachige Person, womit sich der tiefe Anteil französischsprachiger Mitarbeitender ab Februar 2022 von 13,3% auf 20% erhöhen wird.

Kennzahlen Personal per 31.12.2021

Anzahl Mitarbeitende: 15  
Vollzeitstellenäquivalente: 14,5  
Anteil der Geschlechter: männlich: 11 (73,3%)
  weiblich:   4 (26,7%)
Landessprachen: Deutsch: 13 (86,7%)
  Französisch:   2 (13,3%)
Durchschnittsalter der Mitarbeitenden
per 31.12.2021:
49,8 Jahre  

 

Personalpolitik

Die Personalpolitik der TVS basiert auf der Personalpolitik des Bundes. Sie hat zum Ziel, die Leistungsfähigkeit der TVS zu stärken.

Die allgemeinen personalpolitischen Ziele der TVS sind in den vom Bundesrat genehmigten strategischen Zielen für die Periode 2021-24 festgehalten. Im Zentrum steht die Positionierung der TVS als fortschrittliche und sozial verantwortliche Arbeitgeberin, die auf dem relevanten Arbeitsmarkt attraktiv und konkurrenzfähig auftritt und dank modernen Arbeitsbedingungen qualifiziertes und motiviertes Personal anstellt und beschäftigt.

Der Erfolg der TVS hängt von den Fähigkeiten und dem Beitrag ihrer Mitarbeitenden ab. Die TVS strebt deshalb Rahmenbedingungen an, welche es den Angestellten ermöglichen, ihre Ideen, Kenntnisse und Erfahrungen zum Nutzen der TVS und zu ihrer eigenen Arbeitszufriedenheit einzubringen und diese Fähigkeiten aktuell zu halten, weiterzuentwickeln sowie laufend an sich verändernde Anforderungen anzupassen. Sie fördert deshalb die individuelle Entwicklung der Angestellten durch nachhaltige Aus- und Weiterbildungsmassnahmen.

Kontakte mit Sozialpartnern

Die TVS beschäftigt erfahrene Fachspezialistinnen und Fachspezialisten, welche sie von den Bahnunternehmen akquiriert. Entsprechend pflegt sie die Sozialpartnerschaft gemäss Artikel 33 BPG mit den Organisationen des Verkehrspersonals, namentlich der Gewerkschaft des Verkehrspersonals SEV, des Personalverbands für Arbeitnehmende aus den Branchen Post/Logistik, Communication, öffentlicher Verkehr und öffentliche Verwaltung Transfair sowie des Kaderverbands des öffentlichen Verkehrs KVöV.

Nachdem die TVS bereits im Jahr 2020 den Entwurf der Personalverordnung vor Genehmigung durch den Bundesrat mit den Angestelltenorganisationen besprochen hatte, traf sie sich im Berichtsjahr mit ihnen für eine Erläuterung der Weisung Arbeitszeit und des Spesenreglements. Die Angestelltenorganisationen baten zudem um Informationen zu den Auswirkungen der Corona-Pandemie auf die Arbeitssituation bei der TVS und zur Betroffenheit der TVS durch die Anpassung der Fahrvergünstigung für öV-Angestellte.
 

2.3.5 Kooperationen und Mitgliedschaften

Der Eisenbahnverkehr kennt keine Grenzen. Insbesondere der Güterverkehr ist stark international ausgerichtet; zwei Drittel der auf dem Schweizer Bahnnetz transportierten Güter überqueren mindestens einmal die Landesgrenze. Auch der internationale Personenverkehr ist auf harmonisierte Netznutzungsbedingungen und durchgängige Trassenangebote angewiesen.

Entsprechend betonte der Verwaltungsrat in den strategischen Zielen, dass die TVS mit anderen Institutionen kooperiert und in internationalen Gremien der ISB mitwirkt, soweit dies der Erfüllung der strategischen Ziele dienlich ist.

Mitwirkung in Gremien

Die TVS wirkt in folgenden internationalen Gremien mit bzw. ist Mitglied solcher Gremien:

Gremium Zweck der Mitgliedschaft/Art der Mitwirkung
PRIME, Informationsplattform zwischen der Abteilung Mobilität und Verkehr der Europäischen Kommission und den europäischen ISB und Trassenvergabestellen (Mitglied).
CER, Gemeinschaft der Europäischen Bahnen (Partner).
Information über die europäische Entwicklung in den für die TVS relevanten Rechts- und Politikbereichen.
ERA, Eisenbahnagentur der Europäischen Union. Mitwirkung in den Arbeitsgruppen der nationalen Stellen zur Führung des Eisenbahn-Infrastrukturregisters.
RailNetEurope (RNE), europäische Vereinigung der ISB und Trassenvergabestellen (Mitglied). Erarbeitung von europaweit harmonisierten Prozessen, Trassenbestell- und -zuteilungsbedingungen sowie der Weiterentwicklung der dafür eingesetzten IT-Systeme.
Güterverkehrskorridore Rhein – Alpen und Nordsee – Mittelmeer (Mitglied). Förderung aufeinander abgestimmter, attraktiver Angebote für den grenzüberschreitenden Güterverkehr. Mitarbeit in den jeweiligen Verwaltungsräten (Management Boards) und Arbeitsgruppen.

 

Auf nationaler Ebene ist die TVS befreundetes Mitglied des Verbands öffentlicher Verkehr (VöV) sowie Mitglied der Dialog-Plattform Avenir Mobilité / Zukunft Mobilität, welche den Austausch und Wissenstransfer zwischen Akteuren der Verkehrspolitik und die Förderung der verkehrsträgerübergreifenden Zusammenarbeit bezweckt.

Mitwirkung in Projekten

Die TVS wirkt in zwei Projekten der schweizerischen bzw. europäischen Eisenbahnbranche mit.

Im Projekt "TTR for smart capacity management" (ehemals Timetabling Redesign) nehmen die europäischen ISB, Trassenvergabestellen und EVU eine Neugestaltung des Fahrplanplanungs- und Trassenvergabeprozesses vor, um diesen besser an die Marktbedürfnisse anzupassen und die nationalen Vorgehensweisen verstärkt zu harmonisieren. Die TVS arbeitet auch im schweizerischen Implementierungsprozess TTR@CH mit, in welchem die Umsetzung der einzelnen Prozessschritte massgeschneidert auf die Bedürfnisse der hiesigen Bahnlandschaft vorbereitet wird.

Die TVS wirkt zudem in der Entwicklung des künftigen Planungs- und Produktionssystems "Traffic Management System" (TMS) mit. Hierbei entwickelt die Bahnbranche unter der Leitung der SBB ein neues System für die gesamte Trassenplanung und -produktion vom Konzeptfahrplan über die Bestellung bis zur Verkehrsabwicklung. Unter Nutzung der digitalen Möglichkeiten wird die Planung und Abwicklung der Schienennetz-Nutzung stärker automatisiert und modernisiert und die einzelnen Prozessschritte werden durchgängig miteinander verknüpft.
 

2.3.6 Risikomanagement und Risikosituation

Die TVS beurteilt jährlich die strategischen und operativen Risiken. Das strategische Risikomanagement analysiert auf der Basis von 14 strategischen Risikofeldern in den Bereichen Führung, Organisation, Geschäftsausübung, Finanzen, Personal und Arbeitsmittel, ob die TVS aktuell und für die mittelfristige Zukunft die richtigen Aktivitäten zur Erfüllung des Geschäftszwecks ausübt und die hierfür erforderlichen Voraussetzungen wie Ressourcen, Wissen sowie Partner- und Kundenbeziehungen gesichert hat. Das operative Risikomanagement ermittelt die Eintretenswahrscheinlichkeit möglicher Risikoszenarien in der Ausübung der Führungs-, Geschäfts- und Supportprozesse und deren Schadensausmass. Bei als bedrohlich oder unerwünscht beurteilten Risiken erarbeitet die Geschäftsleitung Massnahmen zur Risikosteuerung, deren Umsetzung und Wirksamkeit sie laufend kontrolliert.

Es wurden keine bedrohlichen Risiken identifiziert, welche unmittelbare Handlungsmassnahmen erfordern. Die als unerwünscht beurteilten Risiken sind im Wesentlichen auf die noch nicht abgeschlossenen Aufbauarbeiten zurückzuführen. Insbesondere mit den neuen Geschäftspartnern muss die TVS das angestrebte Vertrauensverhältnis noch vertiefen. Ebenso ist das Selbstverständnis der eigenen Rollenwahrneh­mung weiter zu verfeinern. Weiterer mittelfristiger Handlungsbedarf besteht in der Sicherung der Arbeitgeberattraktivität der TVS im für sie relevanten Arbeitsmarkt der Eisenbahnen sowie hinsichtlich der neuen Kompetenzanforderungen aufgrund der zunehmenden Digitalisierung der Trassenplanung.

Die TVS baut auch ein internes Kontrollsystem (IKS) zur Identifikation und Bewertung der operativen finanzbezogenen Risiken der Geschäftsprozesse auf. Dieses konnte per Ende 2021 noch nicht dokumentiert und implementiert werden.

Die TVS finanziert sich seit ihrem operativen Start am 1.1.2021 über Gebühren der Infrastrukturbetreiberinnen in ihrem Zuständigkeitsbereich. Diese decken die geplanten und budgetierten Kosten der TVS (Artikel 9o in Verbindung mit Artikel 9f EBG).
 

2.3.7 Strategische Ziele und Kennzahlen

Das erste Geschäftsjahr stand im Zeichen der Finalisierung der Aufbauarbeiten. Die vom Bundesrat genehmigten strategischen Ziele wurden mehrheitlich erreicht. Die Weiterentwicklung des Qualitätsmanagementsystems zur Zertifizierungsreife sowie die Dokumentation und Implementierung des internen Kontrollsystems konnten jedoch nicht bereits auf Ende 2021 abgeschlossen werden. Die Erreichung der strategischen Ziele der verselbständigten Einheiten des Bundes wird jährlich durch den Bundesrat publiziert.17

Kennzahlen

Finanzen und Personal   2021
Betriebsaufwand (Tsd. Fr.)   64 875,7
Jahresgewinn / -verlust (Tsd. Fr.)   818,8
Bilanzgewinn (Tsd. Fr.)   667,8
Bilanzsumme (Tsd. Fr.)   1 882,8
Reserven (Tsd. Fr.)   -151,0
Personalbestand (Anzahl Vollzeitäquivalente)   14,5
     
Anstaltsspezifische Kennzahlen    
Anzahl bearbeiteter Trassenkonflikte im Jahresfahrplanprozess   275
Anzahl Trassenablehnungen
  - Jahresfahrplan
  - unterjähriger Fahrplan
 
0
6
Anzahl unterlegener Verfahren bei der RailCom   0
Technischer Deckungsgrad PUBLICA (Vorsorgewerk Bund), in %   107,3
     
Gebühren und übrige Erträge    
Gebühreneinnahmen von den Infrastrukturbetreiberinnen im Zuständigkeitsbereich der TVS (Tsd. Fr.)   65 652,4
Übrige Erträge (Tsd. Fr.)   43,2

12 Der Bereich "Ressourcen" ist zuständig für Finanzen, das Personalmanagement sowie administrative Aufgaben.

13 Regierungs- und Verwaltungsorganisationsverordnung; SR 172.010.1

14 SR 172.220.1

15 SR 742.101.21

16 SR 172.220.111.3

17 https://www.efv.admin.ch/efv/de/home/themen/finanzpolitik_grundlagen/cgov/berichterstattung_bundesrat.html

Site by WeServe